2025年12月22日のバージョンアップ 情報

  • 工事実績DB クラウド

    • バージョン:2.72.00 製品情報 バージョンアップ情報の詳細


      ・新製品「工事実績DBクラウド AI入力アシスト」をリリースします

      工事実績管理システム「工事実績DBクラウド」の新オプションプラン「AI入力アシスト」を2025年12月22日(月)にリリースします。
      「工事実績DBクラウド AI入力アシスト」はPDF資料をAIが解析して文字データに変換し、入力業務の効率化を促進します。
      詳細につきましては以下をご確認ください。

      ■「工事実績DBクラウド AI入力アシスト」概要
      入札公告などのPDF資料をボタンひとつでAIが解析し、重要項目を自動入力。
      入札公告を読み込み、必要な情報を探して登録する作業や、工事成績の入力作業を大幅に削減できます。

      詳細は、製品情報をご覧ください。
      「工事実績DBクラウド AI入力アシスト」製品情報ページはこちら

      ・工事成績評定点通知書のプレビュー画面を作成

      ・参加業者の並び替えができるように対応

      ・入札結果画面のスプリッターで高さを調整できるように対応

  • デキスパート基本部

    • バージョン:7.23.00 バージョンアップ情報の詳細


      ・ソフトウェア使用許諾契約書の内容を更新

      ・座標データSIMAに測地系の情報を出力できるように対応(XYH座標入力)

  • CAD製図基準(案)定義ファイル

  • 電子納品支援システム[土木版]

  • 電子納品検査システム

  • 電子納品支援システム[機械設備版]

  • 電子納品支援システム[簡易形式版]

  • 写管屋

  • 写管屋XMLビューア

  • 現場大将

  • デキセル

  • 電子小黒板エディター

  • 保守サービス

    • バージョンアップ情報の詳細


      ・下記保守サービスを追加・更新

      ・施工管理基準 - 出来形管理システム 施工管理基準マスター
      ・要領/基準
      ・工事帳票(出来形管理) - 出来形管理帳票
      ・工事帳票(テンプレート) - 工事帳票テンプレート
      ・工事帳票(施工計画書) - 施工計画書マスター
      ・工事帳票(安全管理) - 安全管理施工体制台帳
      詳細は、以下をご確認ください。
      12月リリース 保守サービス アップデート情報詳細(PDF)

  • SiTECH 3D

    • バージョン:14.40.00 製品情報 バージョンアップ情報の詳細


      ・「SiTE-NEXUSデータパッケージ出力」において、2D図面およびベース図を出力できるよう対応

      ・カーブ区間において、逆幅杭計算が正しく行われない場合がある事象を修正

  • SiTECH 3D Studio Plus

  • SiTE-Scope

    • バージョン:10.20.00 製品情報 バージョンアップ情報の詳細


      ・土量集計の[範囲計算]機能を搭載

      点群上で範囲を指定するだけで、簡易に土量計算できる機能を搭載します。
      これにより、窪みや残土のボリュームを計算する際に必要だった設計データの準備が不要になります。

      ・設計データ(TIN)の[外周伸縮]を搭載

      設計面データの外周部分を伸縮する機能を搭載します。
      外周点が接するラインが延長して可視化され、簡易的に伸縮可能です。

      ・伸縮する外周点を選択
      ・伸縮先ラインを選択
      ・移動する斜距離を設定

  • SiTE-NEXUS

    • バージョン:5.10.00 製品情報 バージョンアップ情報の詳細


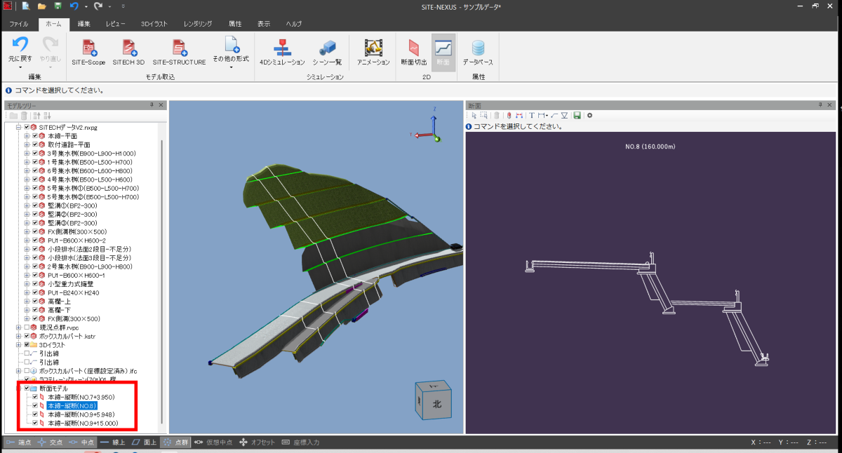
      ・断面モデルのフォルダ配置対応

      3Dモデルから断面を切出した際に、モデルツリー内の「断面モデル」フォルダに登録されるように対応

      ・[ホーム]タブ →[断面切出]をクリック
      ・切出方法より[線形指定][高さ指定][3点指定]のいずれかをクリックし断面を切出し →[右クリック]→ 断面モデル追加

      ・断面注釈機能(コメント / 寸法線 / 引出線 / 標高)を搭載

      コメント / 寸法線(単独寸法・一括寸法)/ 引出線 / 標高の表示機能に対応します。

      一例として「単独寸法線」の場合
      ・[ホーム]タブ → [断面]をクリック
      ・[断面ビュー]より [寸法線]アイコンをクリック → [単独寸法線]をクリック
      ・ダイヤログにて詳細を設定 → 計測したい始点をクリック → 終点をクリック → 引出位置をクリック 

  • SiTE-NEXUS Viewer

    • バージョン:5.10.00 製品情報 バージョンアップ情報の詳細


      ・SiTE-NEXUS5.10.00リリースに伴う機能の追加

      ・INNOSiTE 使用許諾契約書を更新

      INNOSiTE ソフトウェア使用許諾契約書を更新します。
      以下の内容を追加します。


      第13条 契約上の地位の移転、譲渡
      第14条 社名の変更

  • SiTE-STRUCTURE

    • バージョン:5.10.00 製品情報 バージョンアップ情報の詳細


      ・リボン構成をリニューアル

      新しいコマンドの追加に加え、リボン構成を変更を行います。
      [サーフェス]・[ソリッド]とモデルの種類ごとにコマンドを整理します。

      ・3D文字作成機能を搭載

      入力した文字をソリッドまたはサーフェスデータとして作成する機能を搭載します。

      ・[ソリッド]タブ→[3D文字]
      ・文字を入力
      ・方向、フォント、文字高、厚みを設定し、[OK]
      ※厚みが0だとサーフェスになります
      ・配置の種類を選択し、配置位置を指定
      ・オフセット位置を指定し、[右クリック]→[確定]

      ・一括押出機能を搭載

      複数の面を一括で押し出してソリッドモデルを作成する機能を搭載します。

      ・[ソリッド]タブ→[一括押出]
      ・押し出す面を選択し、[右クリック]→[確定]
      ・長さの基準面を指定
      ・押し出し先を指定(数値入力可)
      ※Ctrlキーで[同じ長さ]と[同じ位置]を切り替え可

      ・スタイルコピー機能を搭載

      既存のモデルのスタイル(色・テクスチャ・透過度)を他のモデルにコピーする機能を搭載します。

      ・[編集]タブ→[スタイルコピー]
      ・コピーするモデルを指定
      ・適用するモデルを指定し、[右クリック]→[確定]
      ※色・テクスチャ・透過度のどれを適用するかを選択できます

      ・点群データを活用する機能を搭載

      点群データをモデリングに活用する機能を搭載します。
      詳細は次項以降で解説します。

  • SiTE-Overlay

    • バージョン:1.10.00 製品情報 バージョンアップ情報の詳細


      ・[計画高修正]機能を搭載

      横断プレビューで、マウス操作で計画高を修正する機能を搭載します。

      ・修正範囲の始点と終点を選択
      ・始終点間の横断変化点を選択
      ・左右の勾配などを確認しながら移動先を選択

      ・[線形作図]の機能を強化

      [線形作図]において、連続曲線の作成とオフセットラインの表示に対応します。

      ■連続の曲線要素作成
      ・1つ目の曲線要素について、起点側直線部、終点側直線部、曲線部を設定
      ・右クリックメニューの[確定し次の曲線設定]を選択
      ・2つ目の曲線要素の終点側直線部を指定、曲線部を設定
      ・終点部まで設定が完了したら、右クリックメニューの「確定」で作図確定

      ・[曲線施工範囲]を搭載

      線形(曲線)を基に施工範囲の作成に対応します。

      ・モデルツリーで対象の線形(曲線)を選択し、[曲線施工範囲]を選択
      ・リボンメニューで、前後左右の幅を設定
      ・拡幅や交差点など一部範囲編集が必要な場合、右クリックメニューの[範囲編集]を選択
      ・変化点を作成して範囲を拡縮する
      ・調整完了後、右クリックメニューの[登録]

      ・点群データの段彩表示を搭載

      点群データの描画機能が強化され、「受光感度」や「標高」に応じた段彩表示が可能になります。
      用意されたカラーテーブルからの選択はもちろん、独自の配色も自由に設定いただけます。
      特に標高表示では、表示したい高さの範囲(上下限値)を任意に指定可能です。
      設定した配色は平面・横断プレビュー画面とも連動するため、作業効率が向上します。

  • クラウドサービス管理画面

    • バージョン:


      ・ログイン画面のデザインを変更

      クラウドサービスのログイン画面を変更します。

      ※画面の変更のみです。メールアドレス・パスワードはそのままとなります。

  • KSデータバンク

  • SiteBox

    • バージョン:3.15.00 製品情報 バージョンアップ情報の詳細


      ・過去に撮影した写真から黒板を復元する機能を搭載

      今回リリースするSiteBox(ver 3.15.00)以上で撮影した写真の場合、写真から黒板の復元ができるようになります。
      黒板を保存し忘れてしまった場合などにご利用ください。

      以下の写真は、復元ボタンが表示されず、復元できません。
      ・オンラインの写真
      ・[写真の復元]から復元した写真
      ・SiteBox(ver3.15.00)以下で撮影した写真
      ・出来形測定/コンクリート受入試験/圧縮強度試験/SiteBoxトンネルで撮影した写真
      ・黒板を非表示にして撮影した写真

      【操作手順】
      1.工事写真帳にて黒板を復元したい写真を選択します
      2.[復元]ボタンをタップします
      3.[復元]をタップします
      4.黒板を復元画面にて名前を付けて保存します
      5.黒板を開く画面にて黒板が復元されたことを確認してください

      ・撮影済みの黒板がわかるように対応

      黒板を開く画面にて、撮影済みの黒板がわかるように撮影済みのマークが付くようになります。
      付随して、絞込み機能で撮影済みの黒板/未撮影の黒板で絞り込めるようになります。

      ・SiteBox スケッチの統合

      今回リリースするSiteBox(ver3.15.00)にて、SiteBoxアプリ内で略図を作成できるようになります。
      これに伴い、SiteBoxスケッチの提供を2026年3月末、メンテナンスおよびサポートを2026年6月下旬に終了いたします。
      現在SiteBox スケッチをご利用のお客様におかれましては、必要な略図データをSiteBoxに移行し、今後はSiteBoxにて略図の作成を行っていただくよう、お願い申し上げます。

      【SiteBox スケッチからSiteBoxへのデータ移行方法】
      ※Ver3.15.00以上のSiteBoxとVer1.22.00以上のSiteBox スケッチが必要です。
      1.SiteBoxを起動し、ホーム画面を表示します。
      2.SiteBox スケッチを起動し、起動後のメッセージの[はい]ボタン、もしくはメニューより[略図をSiteBoxに移行]をタップします。
      3.必要な略図を選択し、[移行]をタップします。
      4.移行に関するメッセージが表示されるため、[はい]ボタンをタップします。
      データ移行が開始され、自動的にSiteBoxに切り替わります。SiteBox側で完了画面が表示されたら完了です。移行した略図は[この端末の略図]で確認できます。

  • SiteBox 配筋検査

    • バージョン:1.28.00 製品情報 バージョンアップ情報の詳細


      ・異なる鉄筋番号のマーカーも同時に整列できるように対応

      写管屋の注釈編集にも同等の機能が搭載されます。

      ・施工管理値の表示設定にて測定項目の記号のON/OFFの切り替えに対応

      ・施工管理値設定にて黒板に表示していない測定項目を写真情報として出力できる機能を搭載

      従来は、写管屋に写真を取り込むと黒板に表示されている測定項目の情報のみが反映されるようになっていましたが、本機能を有効にすることで、選択していない測定項目の情報も写管屋に取り込めるようになります。

  • SiteBox スケッチ

    • バージョン:1.22.00 製品情報 バージョンアップ情報の詳細


      ・SiteBoxにSiteBoxスケッチを統合

      今回リリースするSiteBox(ver3.15.00)にて、SiteBoxアプリ内で略図を作成できるようになります。
      これに伴い、SiteBoxスケッチの提供を2026年3月末、メンテナンスおよびサポートを2026年6月下旬に終了いたします。
      現在SiteBox スケッチをご利用のお客様におかれましては、必要な略図データをSiteBoxに移行し、今後はSiteBoxにて略図の作成を行っていただくよう、お願い申し上げます。

      【SiteBox スケッチからSiteBoxへのデータ移行方法】
      ※Ver3.15.00以上のSiteBoxとVer1.22.00以上のSiteBox スケッチが必要です。
      1.SiteBoxを起動し、ホーム画面を表示します。
      2.SiteBox スケッチを起動し、起動後のメッセージの[はい]ボタン、もしくはメニューより[略図をSiteBoxに移行]をタップします。
      3.必要な略図を選択し、[移行]をタップします。
      4.移行に関するメッセージが表示されるため、[はい]ボタンをタップします。
      データ移行が開始され、自動的にSiteBoxに切り替わります。SiteBox側で完了画面が表示されたら完了です。移行した略図は[この端末の略図]で確認できます。

  • 写管屋クラウド

    • バージョン:2.72.00 製品情報 バージョンアップ情報の詳細


      ・Excelからコピーして分類フォルダーを作成する機能を搭載

      Excelに記載されたフォルダー構成をコピーして写管屋クラウドで貼り付けることで分類フォルダーを作成することができるようになります。

      【Excel操作】ドラッグ操作でコピーしたい内容を範囲指定→[右クリック]→[コピー]
      【写管屋クラウド操作】コピー内容を貼り付けたい分類フォルダーの[⋯]をクリック→[貼り付け]

      ・分類フォルダーのコピー機能を搭載

      写管屋クラウドで既に作成済みの分類フォルダーをコピーして他の写真区分等のフォルダーへ貼り付けることができるようになります。

      コピーしたい分類フォルダーの[⋯]をクリック→[コピー]→[選択した階層を含む or 選択した階層を含まない]のどちらかをクリック→コピー先の分類フォルダーの[⋯]をクリック→[貼り付け]

      ・アルバムの文字枠のコピー機能を搭載

      アルバム作成機能で写真の文字枠に記載された情報を他の文字枠にコピーできるようになります。

      アルバム作成画面でコピーしたい写真の文字枠の[⋯]をクリック→[文字枠コピー]→貼り付け先の写真の文字枠の[⋯]をクリック→[貼り付け]

  • 出来形管理クラウド

    • バージョン:2.72.00 製品情報 バージョンアップ情報の詳細


      ・新規帳票の追加・変更

      以下の帳票に対応します。

      ・林野庁 令和7年度
      ・水資源機構 年度なし
      ・森林総合研究所 平成20年度
      ・島根県 令和7年度
      ・兵庫県 平成29年度
      ・北海道建設部 令和7年度
      ・宮城県農政部 令和7年度
      ・山形県 令和7年度
      ・千葉県 令和7年度
      ・千葉市 令和7年度
      ・静岡県 令和7年度
      ・静岡市 令和7年度
      ・愛媛県 令和7年度
      ・福岡県農林水産部(農業農村整備) 令和7年度
      ・福岡市 令和7年度
      ・北九州市 令和7年度
      ・佐賀県 令和7年度
      ・鹿児島県 令和7年度

      ・電話サポート受付システムに対応

  • 品質管理クラウド[コンクリート]

    • バージョン:2.72.00 製品情報 バージョンアップ情報の詳細


      ・試験・温度管理のメール配信機能を追加

      各試験、及び圧縮強度試験について、前日、もしくは当日の指定した時間にお知らせメールを配信する機能を追加します。
      また、対象となる温度が規定温度を下回った場合にアラートメールを配信する機能を追加します。

      ・コンクリート温度の管理図表を追加

      管理図表にコンクリート温度(CO温度)を追加します。

      ・電話サポート受付システムに対応

      電話サポート受付システムに対応しました。

  • KENTEM-CONNECT

    • バージョン:1.120.00 製品情報 バージョンアップ情報の詳細


      ・KENTEM-CONNECTで発行した共有リンクをKENTEM-Dashboardに貼り付けて3Dモデルを閲覧できるように対応

      KENTEM-Dashboardには外部サイトのリンクを貼り付けて閲覧する機能があります。
      KENTEM-CONNECTで発行した共有リンクを上記で利用した場合、セキュリティの関連で閲覧できませんでしたが、最適化して閲覧が可能となりました。

      ・電話サポート受付システムに対応

      電話サポート受付システムに対応します。

  • 施工体制クラウド

    • バージョン:2.72.00 製品情報 バージョンアップ情報の詳細


      ・作業員名簿(個人情報あり)の書式に技能者ID・建退共・中退共の項目を設定し、国交省様式の項目を網羅

      施工体制クラウドから出力する作業員名簿において、国交省様式の作業員名簿は、個人情報ありの作業員名簿と比較して住所や電話番号といった連絡先、健康診断に関わる情報を記載する項目がありませんでした。
      そのため、作業員名簿(個人情報あり)から個人情報項目を除外したものが国交省様式の作業員名簿の項目と一致する仕様としたい場合に、国交省様式にある
      ・技能者ID
      ・建設業退職金共済制度/中小企業退職金共済制度
      が作業員名簿(個人情報あり)に項目として存在しなかったため、これらの項目を作業員名簿(個人情報あり)に追加するようにしました。

      ・AI入力アシスト機能で、PDF等の作業員名簿をOCR取込して技術者マスタ・作業員名簿データを作成

      AI入力アシスト機能を利用して、協力会社等から受領した作業員名簿を取り込み、システムに反映します。
      これにより、従来は受領した作業員名簿を見ながら手入力していた技術者や作業員のデータを、AIが解析してシステムに反映できるようになります。

      ・2次請が存在する場合、ダッシュボードにおける1次請の再下請負通知書欄を「未登録」⇒「 - 」に変更

      施工体制クラウドでは2次請が存在する場合、再下請負通知書は2次請の資料として登録するため1次請の再下請負通知書欄は登録の必要がなくなることから、ダッシュボード上で「 - 」(設定不要)の表示になるように修正します。
      ※ 旧仕様では、設定不要にも関わらず「未登録」と表示されていました

      ・ダッシュボード上の各項目にて「未登録」と表示されている場合、そのリンクをクリックによって当該書類の登録画面に遷移する

      ダッシュボード上の各項目で、登録がある書類はその登録日が表示されており、そのリンククリックで当該書類の格納されたページとプレビューが表示されます。
      一方で、登録がない書類は「未登録」と表示されており、従来はメニューを辿って登録ページに移動してあげる必要がありましたが、「未登録」にリンクを設定して直接登録ページに遷移するようになります。

  • 遠隔臨場 SiteLive

    • バージョン:1.06.00 製品情報 バージョンアップ情報の詳細


      ・電話サポート受付システムに対応

      WEBアプリ(発注者・受注者)、モバイルアプリともに電話サポート受付システムに対応します。

  • KENTEM-Dashboard

    • バージョン:2.72.00 製品情報 バージョンアップ情報の詳細


      ・定点カメラ(G-cam、Safie)連携対応

      株式会社MIYOSHIが提供するカンタン監視カメラ「G-cam04」と、セーフィー株式会社が提供するクラウド録画サービス「Safie」との連携が行えるよう対応します。
      ・各社のカメラ情報を各現場情報と紐付けて管理することが可能
      ・ダッシュボード上で撮影された現場映像をシームレスに閲覧することが可能
      ・設置されたすべてのカメラの映像を一覧で確認することが可能

      ※G-camは、株式会社MIYOSHIの登録商標です。
      ※Safieは、セーフィー株式会社の登録商標です。

      ・ホワイトボード一覧から編集画面へのリンクを設置

      ホワイトボード一覧に表示されている工事名をクリックすると、該当工事のホワイトボード編集画面に移動することができるようになります。

      ・工種・行事の複写機能対応

      ホワイトボード編集で工種・行事の複写機能を追加します。
      PCで操作する場合は、キーを押しながら工種・行事をドラッグすると、任意の位置に工種を複写することが可能になります。

      ・行事に外部リンク追加対応

      行事に関する外部リンクの設定が行えるように対応します。
      リンクを設定すると、ツールチップに(リンクアイコン)が追加され、クリックすると別タブで外部サイトが表示されます。

      ・添付ファイル プレビュー機能対応

      添付ファイルのプレビュー機能を追加します。
      以下の形式のファイルを追加した場合、ファイル名をクリックするとプレビュー画面が表示され、内容を確認できます。

      ◆ファイル形式:PDF、TXT、CSV、BMP、JPG、JPEG、PNG、GIF、TIF、TIFF、SVG

      上記以外の形式のファイルを追加した場合、ファイル名をクリックするとファイルのダウンロードが可能になります。

  • 情報共有システム RevSIGN

    • バージョン:1.19.00 製品情報 バージョンアップ情報の詳細


      ・熊谷市の様式に対応

      熊谷市の様式に対応します。
      ・監督日誌
      ・材料承諾書

      ・さいたま市の様式に対応

      さいたま市の様式に対応します。
      「工事記録簿」「確認・立会依頼」「段階確認書」

      ・札幌市改訂様式に対応

      札幌市の改訂様式(休日・夜間作業届)に対応します。

      ・徳島県業務様式に対応

      徳島県業務様式に対応します。
      ・打合せ記録簿
      ・業務打合せ簿
      ・業務計画書の提出

      ・石巻市「工事打合せ簿(営繕工事)」に対応

      石巻市の工事打合せ簿(営繕工事)に対応します。

  • KENTEM Bid Search

保守会員さまへ
最新版の入手方法については下記をご確認ください。
  • ・最新のソフト入手方法
  • ・保守会員とは
  • 更新作業予定日時
    02/24(火)
    更新完了
    ※上記時間帯は自動アップデートおよび最新ソフトダウンロードをご利用いただけません。
    ※予定時間は前後する可能性がございます。

    過去のバージョンアップ情報